来源:系统管理员 发布日期:2022-06-21 点击量:321
6月19日,上海财经大学第八届中国国际“互联网+”大学生创新创业大赛决赛暨第八期匡时班开班典礼在线举行。本次大赛由创业学院、教务处、研究生院、学生工作处、团委、合作发展处、国家大学科技园等部门共同主办。校党委书记许涛,副校长刘兰娟、姚玲珍,党委常委、宣传部部长章益国,校内相关职能部门、院系领导以及200余名参赛学生和第八期匡时班60位同学在线参加了活动。

许涛书记对大赛和第八期匡时班开班表示热烈祝贺。他指出,我校始终坚持将创新创业教育融入卓越财经人才培养全过程,探索出一条有财经院校特色的“价值引领、交叉融合、数智财经”的融合型“服务+”创新创业人才培养新道路,深化了我国新文科教育的创新创业教育内涵,显著促进了卓越财经人才培养质量的提升。许涛书记对我校创新创业教育工作提出了三点殷切期盼:
第一,同学们要不负韶华,用青春梦筑牢中国梦。希望广大同学们按照习近平总书记给参加第三届中国“互联网+”大赛“青年红色筑梦之旅”活动的大学生回信的要求,扎根中国大地了解国情民情,在创新创业中增长智慧才干,在艰苦奋斗中锤炼意志品质,在亿万人民为实现中国梦而进行的伟大奋斗中实现人生价值,用青春书写无愧于时代、无愧于历史的华彩篇章;
第二,老师们要为国育才,用仁爱之心培养济世之才。在创新创业这一特殊赛道上,全校要不断涌现一批“仁而爱人”的双创大先生,不仅指导学生,也要陪伴学生。通过老师们的细心呵护,让学生能够勇敢尝试挑战自我;
第三,全校要坚持不懈,以双创教育推动国家创新发展。双创教育不是可选项,应是必修课。在“十四五”期间,我校创新创业教育要更加注重创新驱动,不断完善课程、建材和实践基地建设,不断强化产教融合和校企协作,努力探索创新创业教育国际合作。要更进一步深化综合教育改革,以创造之教育培养创造之人才,以创造之人才造就创新之国家。













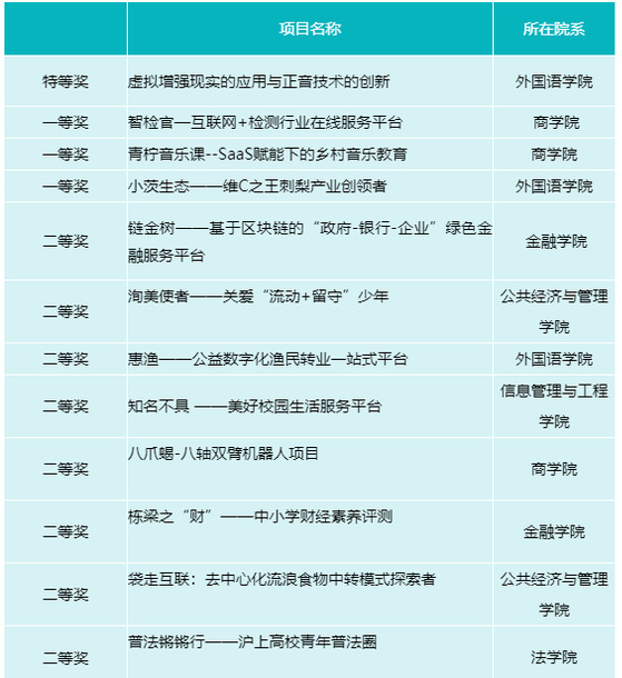
大赛答辩精彩纷呈、高潮不断,12支团队在规定时间内尽情展示了我校年轻学子奋勇争先的风采。经过激烈角逐和评委认真打分,最终决出特等奖1名,一等奖3名,二等奖8名。大赛还颁发了前期票选出的校内最具人气奖1名。


本次大赛由“醉学创业基金”冠名。基金倡议人、筹划者、上海财经大学原党委书记潘洪宣先生通过语音连线寄语年轻人,要努力拼搏,打好基础,成为国家栋梁之才。

互联网+大赛作为国内规格最高、影响最广、水平最高的赛事,是深化创新创业教育改革的重要载体和关键平台,也是学科评估和本科评估的高显示度指标。我校对此高度重视,自4月份开始筹备以来,常务副校长徐飞、副校长刘兰娟组织各个院系和职能部门召开“互联网+”大学生创新创业大赛上海财经大学工作协调会,并动态跟进赛事推进情况。本次大赛充分展现了上财创客的创新意识和创业精神,营造了浓厚的校园创新创业氛围,是我校创新创业教育改革成果的一次集中展示。

在大赛举办期间,同时进行了创业学院第八期匡时班开班仪式。匡时班是我校创新创业型人才培养的重要载体,是上海财经大学大学生双创的引领者,在企业创办和各类竞赛中都取得良好成绩。据悉,今年将有60余名同学加入第八期匡时班,进行为期近一个月的课程和实践训练。本期匡时班将围绕“产业赛道命题”、“乡村振兴”和“元宇宙创业”三大任务展开。众多企业家、风险投资人、校友和我校专家将全程参与匡时班课程和实践指导,共同助力学生成长。

来源:创业学院